Designing for Sharing, an App for Neighbor-to-Neighbor Tool Lending


VECINO FELIZ APP
Roles: UX Researcher, UX Designer, UX Writer, UX Project Manager.
Timeline: 7 weeks.
Have you ever postponed home repairs, renovations, or DIY projects because you lacked the tools, the budget to buy them, or the time to search for them? By contrast, your nearby neighbors often have tools they rarely use, just taking up space.
How can I facilitate safe and efficient interactions between neighbours interested in renting or lending tools?
Motivated by this challenge, I combined User-Centered Design (UCD) with Design Thinking methodologies, grounding every decision in user research and continuous iteration.
The journey began with understanding the needs of potential users.
Inspired by Nielsen’s 2014 global study on the sharing economy, which involved 30,000 participants from 60 countries I recognized that Latin Americans were highly receptive to collaborative resource-sharing.
In Latin America:
70% of people are open to sharing if there’s an economic incentive.
73% are willing to rent or borrow products.
23% expressed specific interest in sharing tools.
Who is willing to share?
Millennials, 21-34 years old 28%
Generation X, 35-49 years old 23%
Baby Boomers, 50-64 years old 15%
Tool Tribe
Offers a robust search system
Suffers from overcrowded navigation
In the need of more data, I performed a Benchmarking analysis of similar digital solutions to uncover their strengths and weaknesses.








Rent4Me
Features multilingual support
Includes unclear icons and cluttered interfaces
Library of things
Prioritizes simplicity
Lacks search functionality
MyRent
Combines intuitive navigation with concise design
Has occasional issues with text-to-background contrast
And what users are saying?
I took the research further by analyzing users reviews from those apps, conducting 9 structured interviews, and 6 surveys with potential users from across Latin America.
The feedback uncovered two distinct archetypes:
Eduardo, the neighbor who needs tools
30 years old, Millennial, single, creative professional
Motivations: To embrace flexibility, save on costs, and maintain a simple and practical home.
Frustrations: Delays in completing home projects due to a lack of tools and difficulty finding someone willing to lend them.




Antonio, the neighbour offering tools
59 years old, Baby Boomer, married, small business owner
Motivations: To monetize unused tools and build connections with neighbors.
Frustrations: Accumulating unused tools and concerns about potential damage to tools.
So, Eduardo and Antonio each have very different challenges.
To make sense of them, I defined two points of view (POV) that represent their main needs.
Keeping Eduardo and Antonio’s perspectives at the center, I focused the Minimum Viable Product (MVP) on solving their most pressing challenges and prioritizing the features that mattered most.
Eduardo needs someone to lend or rent him tools because he wants to make repairs to his home without spending money on tools he’ll only use occasionally.
Antonio needs a way to rent tools to responsible individuals because he wants to explore new sources of income.
Neighbor who borrows or rents
Sign up with contact and payment details.
Search and reserve available tools by keyword, location, and categories.
Manage “My Confirmed Reservations.”
Chat to connect with the neighbor offering the desired tool.
Neighbor who offers
Sign up with contact and payment details.
Add or create a listing for a new tool. Option to offer it for lending or renting.
Manage “My Confirmed Rented Tools.”
Chat to validate new requests.
Validated:
Personal data within the “Sign Up” category.
The "List" or "Map view" within the “Search Results” category.
"Filters" within the “Search Options.”
Modified:
"Sign Up" no longer includes "Payment" and "Receive payment"
options, as they are optional."Categories" was isolated as an independent search option.
Once the MVP was defined, I moved on to structuring the app’s experience.
To make sure the information architecture made sense, I ran a hybrid card-sorting activity. Participants could not only sort existing categories but also add new ones that reflected their expectations.
Here’s a summary of what I found:
Removed:
"Verify" and "Confirm Availability" are redundant since availability dates are already defined in the filters.
"I Need" is redundant as it corresponds to the search input field.
"Offer" as a category name, is unclear.






Based on those insights, I reworked the information architecture to better align with user expectations.
After a few iterations, the version below reflects the final structure shaped by the card-sorting activity.


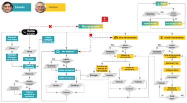
With the information architecture in place, I moved on to mapping the user flow.
In the initial version, I grouped My Bookings (Mis reservas) and My Tools (Mis herramientas) under a single section called My Booked & Shared (Mis intercambios).
However, usability testing revealed that this label caused confusion among participants.


From there, I sketched low-fidelity wireframes and then moved on to digital wireframes in low resolution to be used for a usability test with 5 participants, combined with a survey measuring Effectiveness, Efficiency, and Satisfaction.
What Didn’t Work
Unclear icons in bottom navigation.
Ambiguous labels reduced clarity.
Cluttered navigation options.




Key Modifications
Separated "My Tools" (Mis herramientas) and "My Bookings" (Mis reservas) for clearer navigation.
Redesigned bottom navigation for clarity, limiting its presence to top-level screens.
Hidden tools with status "Coming soon" and "Not Available"
Updated wording, for example, "Free" instead of "Borrowed".
HIGH-FIDELITY & VISUAL IDENTITY
As the design evolved, I moved into high-fidelity wireframes,
First created the core brand elements. Inspired by the moodboard, I developed a cohesive visual style with warm colors, modern typography, and a friendly, approachable tone.
Then, I built the app’s design system to ensure consistency and scalability across the product.
Finally, I designed the logotype as a key asset within the overall brand identity.








To bring the concept to life, I transformed the wireframes into an interactive prototype where 5 participants tested core flows such as searching for tools, reserving items, and managing rentals.
Usability Testing – Round 1
Users achieved 73% of task success.
50% of the journeys exceeded the optimal step count.
50% of tasks required more time.
Usability Testing – Round 2
The redesign noticeably improved flow and confidence.
96% of users described their experience as easy or very easy, reflecting a strong lift in usability.
Challenges & Learnings
MVP Scope: The project had to stay lean — focusing only on essential features like search, reservations, and listings — which meant carefully prioritizing user value while postponing non-critical ideas.
Limited Research Resources: With a small remote test group and lightweight tools (Lookback + WhatsApp), every insight had to count — driving quick, evidence-based design decisions.
Trust in a Peer-to-Peer Context: Designing for sharing between neighbors demanded more than usability — it required building confidence and credibility directly through the interface and language.
Impact & Success
Local Sharing, Made Simple: Connected neighbors to borrow or rent tools nearby — turning proximity into real, everyday value.
Clarity Builds Trust: Usability testing turned a complex MVP into a clear, confidence-boosting experience.
Designed for Real People: Crafted with and for Spanish-speaking users, ensuring language precision and cultural relevance.